9728太阳集团
济大主页
太阳概况
学院简介
学院领导
机构设置
院长致辞
师资队伍
全部教师
客座教授
信息维护
本科生教育
专业设置
教学大纲
培养方案
教学组织
教学成果
研究生教育
博士点
硕士点
培养方案
导师信息
教学成果
科学研究
科技项目
专利授权
成果奖励
科研平台
科研团队
太阳集团
学生组织
科技创新
学子风采
合作交流
合作办学
科技合作
合作共建
非学历教育
党建工作
组织设置
党建共建
党员风采
校友工作
校友动态
校友分会
校友风采
历届影存
专业认证
工程教育专业认证
政策和知识
认证动态
制度与文件
持续改进
工程师园地
师范教育专业认证
工作动态
政策文件
标准解读
资料下载
标准解读
网站首页
⁄
专业认证
⁄
师范教育专业认证
⁄
标准解读
⁄ 正文
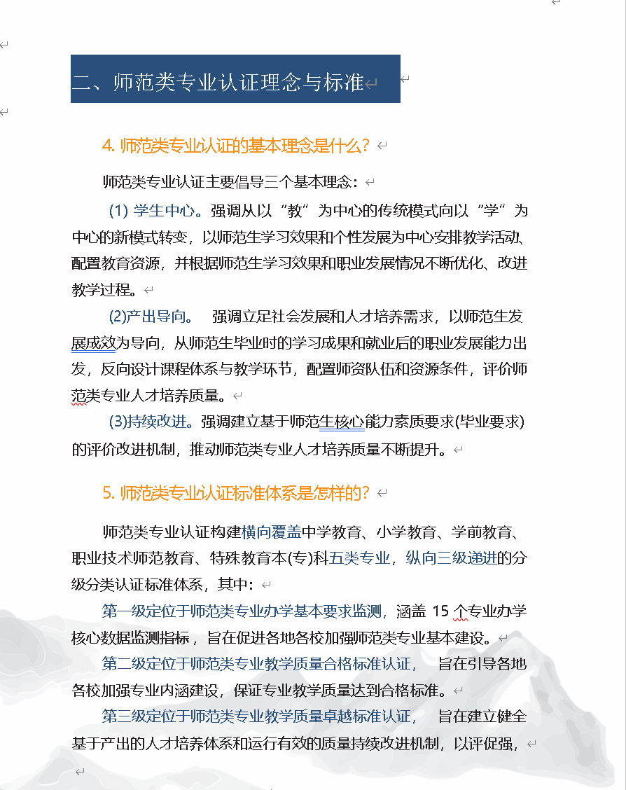
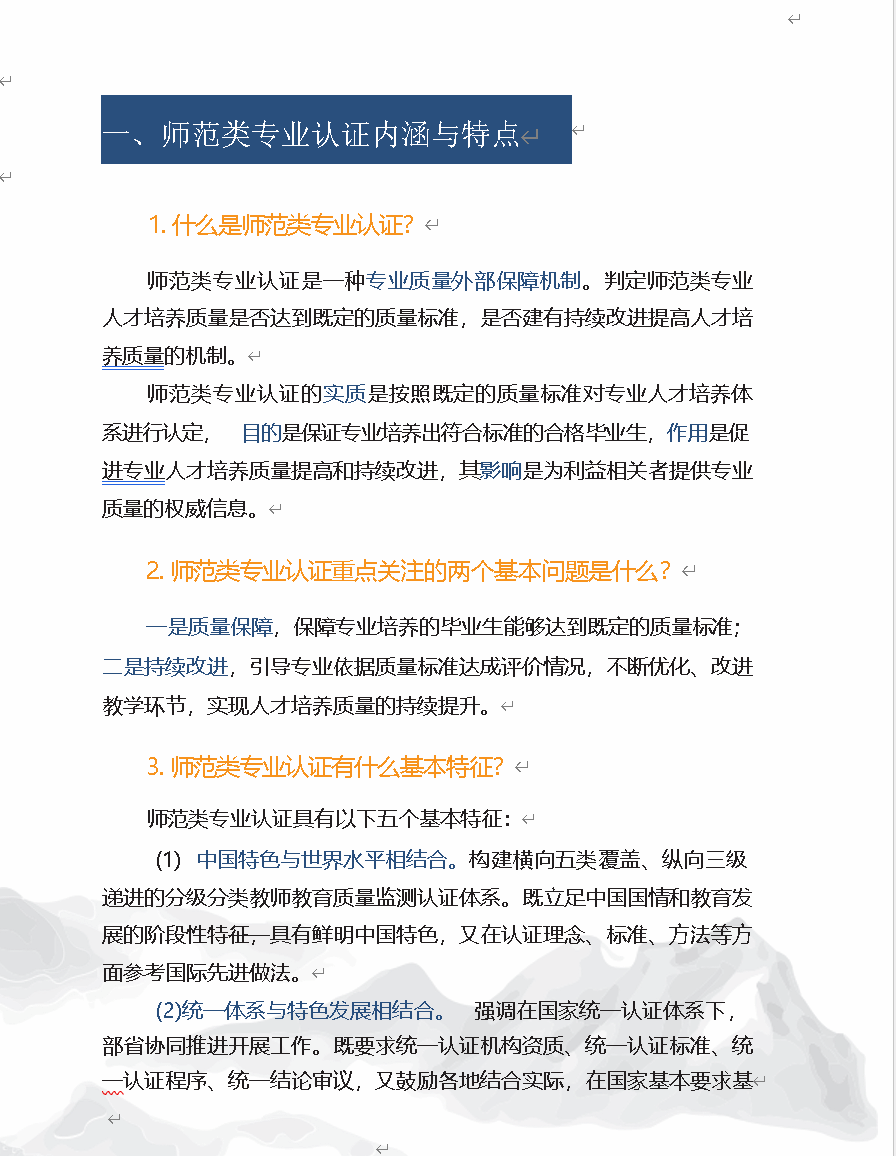
关于印发《普通高等学校师范类专业认证一点通》
作者:
来源:
发布时间:2022-10-13
浏览量:
上一条:
关于印发《师范专业认证解读》
下一条:
关于印发《普通高等学校师范类专业认证学校培训讲义》